菏泽学院是菏泽市唯一的省市共建、以省管理为主的全日制普通本科高校,1949年建校,2004年教育部批准升格为本科高校。近年来,学校坚持以习近平新时代中国特色社会主义思想为指导,牢牢把握立德树人根本任务,全面贯彻落实党的教育方针,坚持新发展理念,遵循“355”三步走发展战略,深化综合改革,推进产教融合,推进内涵式高质量发展,走出了一条新建本科高校的特色发展之路,综合实力和办学声誉不断提升。2018年9月6日,省委、省政府《关于突破菏泽、鲁西崛起的若干意见》(鲁发〔2018〕39号)明确指出,“加大教育资源供给力度,积极创造条件,支持菏泽学院筹建菏泽大学”,“支持菏泽学院创建大学科技园”。学校紧紧抓住这一重大历史机遇,励精图治,改革创新,锐意进取,向着建设特色鲜明的高水平应用型大学迈出了坚实有力的步伐。

生物医药是菏泽市重点培育的支柱产业,菏泽生物医药产业产值居全省16市第一位,占菏泽市全市产值一半以上。山东省新旧动能转换十强产业医养健康产业位列其中,生物医药产业在该项目中位列第一位。生物医药是菏泽学院十大学科平台第一梯队,是菏泽市与菏泽学院共建并重点打造的学科平台。药学院是菏泽学院具有鲜明办学特色和学科优势明显的学院之一,学院设有药学系和制药工程系两个教学系,拥有生物制药、药学、制药工程、动物医学、动物科学5个本科专业,药品生产技术、药品质量与安全、畜牧兽医3个专科专业。学院现有教师44人,在校生1000余人。
在当今世界传染性疾病频发、防控难度加大的背景下,生物医药的研究与开发具有极其重大的现实意义。现面向海内外诚聘各类优秀人才,热忱欢迎有识之士前来应聘!
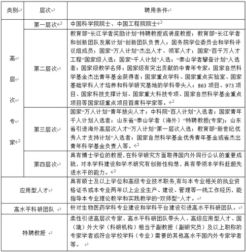
(一)高层次专家

泰山学者青年专家计划等省部级标志性青年人才计划全职引进人员和有志于菏泽学院建设发展的各类高层次人才,我们竭诚欢迎加盟,共创我们美好的明天。
(二)博士研究生
药剂学、药物分析、发酵工程、微生物与生化药学、药理学、中药学、制药工程、药物化学等相关专业博士研究生。
(一)具有较强的敬业精神、科研创新能力和团队协作精神。热爱教育事业,德才兼备,乐于奉献,身心健康,能胜任岗位工作要求。
(二)全职引进按照上级主管部门规定程序办理。第一、二、三、四层次专家一般为55周岁以下,博士和应用型人才一般为45周岁以下,特殊情况由学校研究确定。柔性引进人才一般为55周岁以下。
(一)全职引进待遇。安家费于签订学校聘用协议后发50%,其50%于5年服务期满后根据考核结果发放。实行年薪制的根据年薪数额按月发放。

(二)柔性引进待遇。柔性引进待遇根据来校工作时间和约定的工作任务目标确定。
(三)高水平科研团队带头人及成员除按照学校政策享受相应待遇外,学校还可根据团队工作需要,提供相应科研平台、仪器设备等。
(一)优秀博士
满足下列条件之一:
①近5年,以第一作者署名在SCI收录一区期刊发表学术论文1篇。
②近5年,以第一作者署名在SCI收录二区期刊发表学术论文3篇以上。
③主持国家自然科学青年基金以上项目。
(二)一般博士
所学专业符合我校需求,具有良好综合素质和较大发展潜力。
应聘者请将个人简历等相关材料,发送至联系人邮箱。邮件主题格式为“应聘单位及岗位+应聘专业+学位学历+毕业学校及所学专业+姓名”。